上环协综〔2026〕第020号
关于2026年度环境技术进步奖拟授奖项目的公示
根据《上海市环境保护产业协会环境技术进步奖评审办法(试行)》的规定,经我会评审和审定,现对2026年度环境技术进步奖拟授奖项目予以公示,公示截止日期为2026年5月11日。
任何单位或者个人对公示项目、项目完成人或完成单位有异议的,可以以书面方式向我会提出,并提供必要的证明材料。个人提出异议的,须写明本人真实姓名、工作单位、联系电话和详细地址,并亲笔签名;以单位名义提出异议的,须写明单位名称、联系人、联系电话和详细地址,由单位法定代表人签字并加盖本单位公章。以匿名方式提出的异议不予受理。我会将对异议提出者的相关信息予以保护。
特此公告。
联系人:林芝
联系电话:021-54665377、13917083064
联系地址:上海市徐汇区吴兴路278号17楼D室(环境技术进步奖奖励办公室)
邮政编码:200030
附件:2026年度环境技术进步奖拟授奖项目
上海市环境保护产业协会
2026年4月29日
附件:2026年度环境技术进步奖拟授奖项目
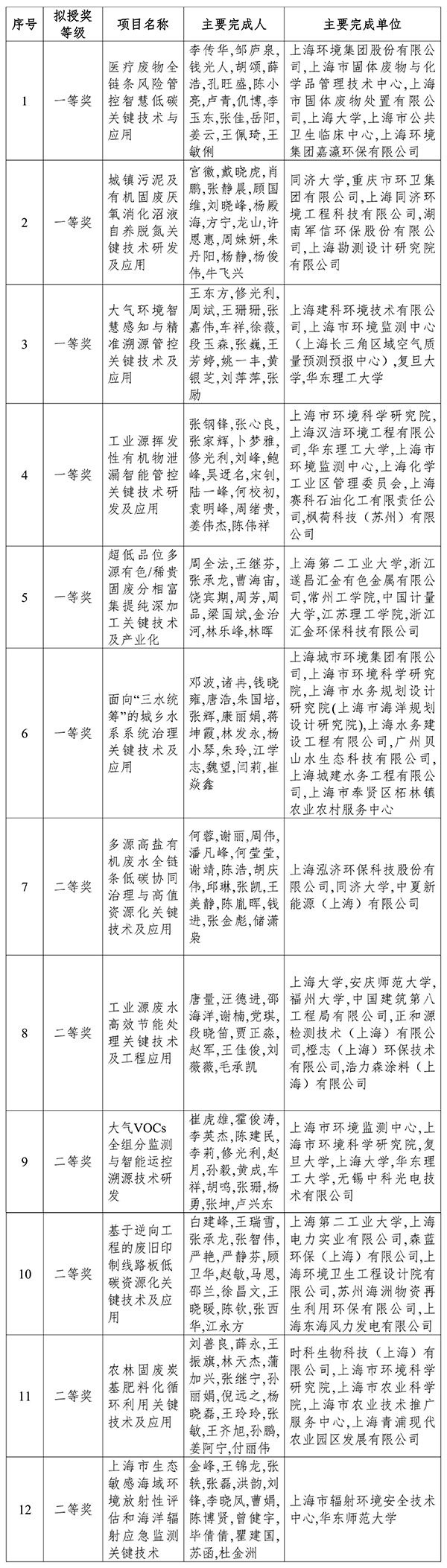
一、科技创新技术类

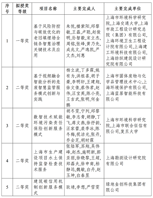
二、创新装备产品类

三、创新实践案例类

四、创新服务模式类

环境技术进步奖简介
一、工作背景
根据《国家科学技术奖励条例》、《关于加强生态环境领域科技创新 推动美丽中国建设的实施意见》等政策文件,为充分发挥科技奖励对环保产业技术进步的促进作用,引导生态环保产业创新和技术进步,培育发展新质生产力,为美丽上海建设提供绿色技术支撑,上海市环境保护产业协会设立环境技术进步奖。
二、设奖依据
上海市环境保护产业协会环境技术进步奖依据《国家科学技术奖励条例》设立,并征得市生态环境局、市科委同意并备案,奖项评审办法已经协会理事会审议通过。
三、奖项设置
环境技术进步奖共设科技创新技术类、创新装备产品类、创新实践案例类、创新服务模式类四个子项,分设一、二等奖,特别优秀或者做出重大贡献的,可授予特等奖。
四、宣传推广
协会将组织对获奖项目在媒体、展会等进行宣传推广,并在申报更高级别科技奖项时,对获奖项目予以优先推荐。
五、是否收费
评奖工作经费和活动经费由协会自筹,不向参评单位收取任何费用。
六、申报途径
协会将每年在协会官网、微信公众号等渠道发布申报通知及申报指南,并于2026年组织开展首次评奖工作。
奖励办公室联系人:林芝,联系方式:021-54665377、13917083064



沪公网安备31011502019303